人生にゲームをプラスするメディア

テクモ労働組合の2名が残業代の支払いを求めて提訴 3枚目の写真・画像

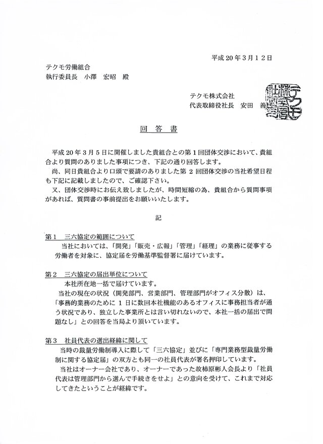
テクモ労働組合の2名(執行委員長・小澤宏昭氏、執行副委員長・角田龍生氏)は、経営陣と従業員代表による「時間外労働・休日労働に関する協定」(いわゆる36協定)の締結時に従業員代表を違法に偽装し、それにより多額の未払い賃金があるとして、16日に訴訟を提起したことを明らかにしました。

ゲームビジネス その他
テクモ労働組合の2名が残業代の支払いを求めて提訴
テクモ労働組合の2名が残業代の支払いを求めて提訴

編集部おすすめの記事

ゲームビジネス アクセスランキング

  1. 「キミの心の応援団長」バーチャルYouTuber富士葵が込める想いとはーーキーマンインタビュー

    「キミの心の応援団長」バーチャルYouTuber富士葵が込める想いとはーーキーマンインタビュー

  2. 【レポート】アーケード型VRホラーゲーム『脱出病棟Ω』を4人でプレイ!怖すぎて店内に悲鳴が響き渡る

    【レポート】アーケード型VRホラーゲーム『脱出病棟Ω』を4人でプレイ!怖すぎて店内に悲鳴が響き渡る

  3. プレイステーション3版『頭文字D EXTREME STAGE』・・・開発者に聞く

    プレイステーション3版『頭文字D EXTREME STAGE』・・・開発者に聞く

  4. 去年最も売れたソフトは?ファミ通2003年間ランキングトップ100

  5. 「電撃15年祭」に行ってきました

  6. ポケモンセンター初売りレポート'07

  7. ポケモンはここで作られる!ゲームフリーク訪問記(前編)

  8. 任天堂、米国の小売向けソリューションを提供するSIRAS.comをInCommに売却

  9. カプコンからメダルゲーム『ドンキーコング ジャングルフィーバー』が登場

  10. 【プレイレビュー】『BIOSHOCK INFINITE』をより深く楽しむために知っておくべき4つの事(世界背景&ヘビー・ヒッター編)

アクセスランキングをもっと見る